一鸣食品2026秋招:大专可投包住宿,薪资地点需权衡
一鸣食品2026校招开启,大专学历可投且提供住宿。岗位聚焦生产、养殖及门店运营储干,稳定性高但薪资爆发力有限。适合追求实体零售运营、能接受一线实操的应届生。

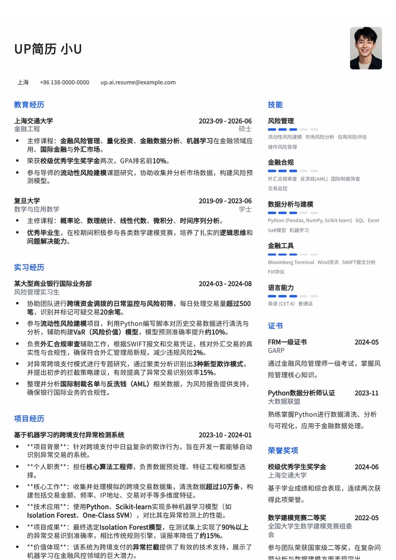
本模板专为寻求跨境资金调拨风控实习岗位的候选人设计,重点突出流动性风险建模、异常跨境支付拦截技术和外汇合规审查能力。模板结构清晰,强调量化分析与风险管理实操经验,助您在金融行业脱颖而出。适用于金融、财务相关专业的在校生或应届生,旨在展示其在风险预测、数据分析和国际金融法规理解方面的潜力。
本模板特别适合跨境资金调拨风控实习岗位的求职者使用,具备应届生工作经验的专业人士, 通过实习生简历风格的设计,帮助您在金融行业 行业中脱颖而出,展现专业形象和核心竞争力。
使用模版创建简历
本财务简历模板采用独特的时间线设计风格,清晰展示您的职业成长路径,尤其适合非名校背景、拥有1-3年工作经验的财务专业人士。模板布局简洁大方,重点突出财务技能与项目经验,助您在众多求职者中脱颖而出,赢得心仪的财务岗位。

本模板专为志向高远、背景优秀的211高校毕业生及早期职业发展人士量身打造,旨在帮助您在竞争激烈的投资银行领域脱颖而出,成功斩获投行分析师 (IBD Analyst) 职位。模板设计突出金融专业素养、量化分析能力和项目经验,注重数据和业绩的呈现,助您精准匹配顶级投行的招聘需求。

本模板专为志向高盛、摩根大通等顶级投行部的分析师量身定制。设计简洁专业,突出量化分析能力、项目经验与金融建模技能。适用于有志于进入投资银行部门(IBD)的应届生或1-3年经验的金融专业人士,助您在竞争激烈的金融行业脱颖而出,获得心仪的分析师职位。

本模板专为985高校背景的量化策略研究员设计,突出金融工程、数理统计、计算机编程等硬核技能,强调量化研究项目经验和策略开发能力。版面布局专业严谨,信息呈现逻辑清晰,助力您在竞争激烈的金融量化领域脱颖而出,获得顶尖券商、基金、私募的青睐。

本模板专为金融数据分析师量身定制,突出您的数据分析能力、金融行业知识与商业洞察力。版面设计专业严谨,重点突出量化分析、风险评估、市场预测等核心技能,助您在金融领域的数据岗位中脱颖而出。适用于有一定经验或希望进入金融数据分析领域的求职者。

专为量化开发工程师精心设计的简历模板,突出算法交易、高频系统开发、数据分析与金融工程背景。结构清晰,强调技术栈与项目成果,助力候选人精准匹配金融科技领域高端职位。

本模板专为金融行业产品经理量身定制,突出您在APP、理财产品、信贷产品等领域的丰富设计与管理经验。模板结构清晰,重点突出项目成果和数据支撑,助您在众多求职者中脱颖而出,直击HR关注点。

本基金经理助理简历模板专为有志于进入金融行业的求职者设计,尤其适合应届毕业生和实习生。模板突出专业素养和学习能力,强调金融、经济、管理等相关背景,并提供清晰的模块布局,帮助您有效展示实习经历、项目经验、金融证书及专业技能。助您从众多求职者中脱颖而出,敲开金融行业的大门。
专业指导,提升简历质量
一鸣食品2026校招开启,大专学历可投且提供住宿。岗位聚焦生产、养殖及门店运营储干,稳定性高但薪资爆发力有限。适合追求实体零售运营、能接受一线实操的应届生。
深信服2026暑期实习招聘解读:核心岗位集中在深圳,研发类需求量大。适合想接触硬核安全与云架构、能接受快节奏的计算机专业学生,追求“养老”者慎投。
解析上汽乘用车2026校招形势。作为出口量领先的传统车企,其智能化转型带来通信研发、算法数据等核心机会。本文分析软硬结合岗位需求及海外业务优势,助你判断是否值得投递。
上银基金2026暑期实习招聘解读。作为银行系中型公募,其权益与固收研究岗含金量高,竞争小于头部大厂。本文分析岗位方向、留沪优势及非金融专业投递机会,助应届生快速判断是否值得投入。
解析2026届国金证券投行暑期实习招聘。明确硕士学历门槛,评估中型头部券商的留用概率与业务含金量,对比“三中一华”差异,为金融应届生提供投递决策依据。
2026届金融校招启动,深度解析工银瑞信、上银基金等银行系基金的“版本答案”优势,以及国金证券等区域券商的扩招机会。区分暑期实习转正与春招补录策略,帮你判断哪些岗位值得海投,哪些只是“气氛组”。
29家企业新增校招岗位,联影、科大讯飞、中国物流开启大规模补录。本文按优先级筛选值得投的企业,解析硬科技与国企招聘趋势,提醒部分岗位截止在即,助大学生快速决策。
金融工程专业背景,具备扎实的金融风控理论基础与数据分析能力。熟练掌握流动性风险建模、异常跨境支付模式识别及外汇合规审查流程。积极参与量化分析与风险管理项目,致力于通过数据驱动的策略,提升跨境资金调拨的安全性与效率,期待在风控领域贡献专业所长。
某大型商业银行国际业务部
上海交通大学(课程项目)
硕士 · 金融工程
学士 · 数学与应用数学
流动性风险建模 · 市场风险分析 · 信用风险评估 · 操作风险管理
外汇合规审查 · 反洗钱(AML) · 国际制裁筛查 · 交易监控
Python (Pandas, NumPy, Scikit-learn) · SQL · Excel · VaR模型 · 机器学习
Bloomberg Terminal · Wind资讯 · SWIFT报文分析 · FIX协议
英语 (CET-6) · 普通话
GARP
通过金融风险管理师一级考试,掌握风险管理核心知识。
大数据联盟
熟练掌握Python进行数据清洗、分析与可视化,应用于金融数据处理。
上海交通大学
基于学业成绩和综合表现,连续两次获得此项荣誉。
全国大学生数学建模竞赛组委会
参与团队荣获国家级二等奖,在复杂问题分析与数据建模方面表现突出。
选择专业模板,AI智能填写,3分钟完成简历制作