
精选数据运营简历模板:助您洞察数据,驱动增长
本数据运营简历模板专为数据运营专业人士量身定制,强调数据分析能力、增长策略制定与执行经验。模板结构清晰,突出项目成果和数据驱动的解决问题能力,帮助您在众多求职者中脱颖而出,获得心仪的数据运营职位。无论是资深专家还是初级人才,都能通过此模板有效展示核心竞争力。
模板亮点
- 突出数据分析与洞察能力
- 强调数据驱动的增长案例
- 优化项目成果量化展示
- 清晰呈现运营策略与执行力
- 支持个性化内容定制
相关标签
适用人群
本模板特别适合数据运营岗位的求职者使用,具备不限工作经验的专业人士, 通过运营类风格的设计,帮助您在互联网 行业中脱颖而出,展现专业形象和核心竞争力。
使用模版创建简历相关模板
同样优秀的运营类风格模板

程序员简历模板
本模板专为拥有3年工作经验的程序员,尤其是前端开发者设计,即使非名校背景,也能通过极客风格的布局和清晰的结构,突出技术实力和项目经验。模板注重代码感和专业性,帮助候选人快速吸引招聘官眼球,提升面试机会。

新媒体运营模板
本模板专为3年以内经验、非名校毕业的新媒体运营求职者设计。采用独特的分层胶囊布局,将个人信息、工作经历、项目成果等模块清晰划分,视觉效果新颖且富有层次感。信息排版简洁高效,突出核心竞争力,帮助你在众多简历中脱颖而出。非常适合希望通过简历设计弥补学历背景,展现专业能力的新媒体运营人才。

产品经理模板
这款商务风格产品经理简历模板,专为追求专业与效率的产品经理设计。版面布局严谨,信息呈现清晰,突出项目经验和数据成果,帮助您在众多候选人中展现出卓越的产品规划与执行能力。适用于各行业产品经理职位,尤其适合有一定工作经验的求职者。

数据分析总监简历模板:深度洞察,决策驱动,助您跃升管理层
本数据分析总监简历模板专为资深数据分析专家和管理人员设计,强调数据战略规划、团队领导与业务增长能力。模板布局清晰,突出关键成就和量化成果,助力您在竞争激烈的高级职位招聘中脱颖而出,展现作为Director of Data Analytics的卓越领导力与数据洞察力。

985名校专属:产品运营专员精英简历模板
专为985高校毕业生及校友量身定制的产品运营专员简历模板。此模板突出985背景优势,强化项目经验和数据分析能力,助您在激烈的互联网产品运营岗位竞争中脱颖而出,直达心仪Offer。

高效客户端开发工程师简历模板(iOS/Android双平台优化)
本简历模板专为iOS和Android客户端开发工程师设计,强调技术深度与项目经验。模板结构清晰,突出开发技能、项目亮点和技术栈,帮助求职者快速吸引招聘官注意,尤其适合有iOS或Android双平台开发经验的工程师。简洁专业的版面布局,确保信息传达高效。

推荐算法工程师高薪简历模板:斩获大厂offer,突出项目经验与数据能力
本简历模板专为推荐算法工程师量身定制,突出项目经验、模型优化能力和数据分析洞察力。通过清晰的结构和重点内容展示,帮助求职者在众多简历中脱颖而出,直击HR和面试官的关注点,提高面试邀约率。适用于1-5年推荐算法经验的求职者。

京东后端开发工程师应届生专属简历模板:直击名企,斩获Offer!
本模板专为志向京东后端开发岗位的应届毕业生精心打造。内容结构清晰,重点突出项目经验、技术栈与实习经历,完美契合京东等一线互联网公司招聘偏好。通过此模板,应届生能有效展示其扎实的技术基础、解决问题能力和学习潜力,助您在众多求职者中脱颖而出,直达心仪Offer。
简历写作
专业指导,提升简历质量
计算机/软件专业必看:今日8家公司正在招(含东软/美云/金控)
汇总今日8家对口计算机/软件专业的校招企业,涵盖美云智数、量潮科技、东软集团及广发金控。深度解读岗位匹配度、技术栈要求及截止时间,帮你剔除无效信息,精准锁定高胜率投递目标。
2027届暑期实习补录:厦门量潮科技计算机岗急招解读
暑期实习尾声,厦门量潮科技开启2027届补录。本文解析其长截止日期背后的急缺需求,分析专精特新企业的招聘逻辑,帮助计算机类同学判断是否值得投递及准备策略。
金融春招最后上车:中泰/复星/广发等6家热招解读
2026届金融春招窗口收窄,深度解读中泰证券、复星财富、广发银行等6家仍在热招的机构。分析总部岗位竞争烈度、地域分布差异及最晚投递截止时间,助你快速决定投递优先级。
今日校招速报:20家公司新开春招,金融与制造岗爆发
20家企业新增春招岗位,金融国企与高端制造成主力。广发银行研发中心等岗位截止在即,中国邮政多地分公司专业限制严格。本文解读最新校招动向,助你精准卡位,避开海投陷阱。
6家央企国企春招汇总:陕投/鲁信/中汇,双非捡漏黄金期
春招后半程国企放岗,涵盖金融、能源、交通及邮政系统。深度拆解鲁信、中汇等6家央企国企的学历门槛、专业偏好及地域限制,帮双非和一本同学精准匹配高含金量岗位,拒绝盲目海投。
广发银行研发中心2026春招:佛山技术岗不限专业,薪资面议怎么谈?
解读广发银行研发中心2026春招信息:佛山技术岗不限专业,职能类分散京沪。分析银行科技子公司稳定性、技术氛围及核心岗位(开发、AI、信安)要求,提供薪资面议谈判策略与投递建议。
模板内容
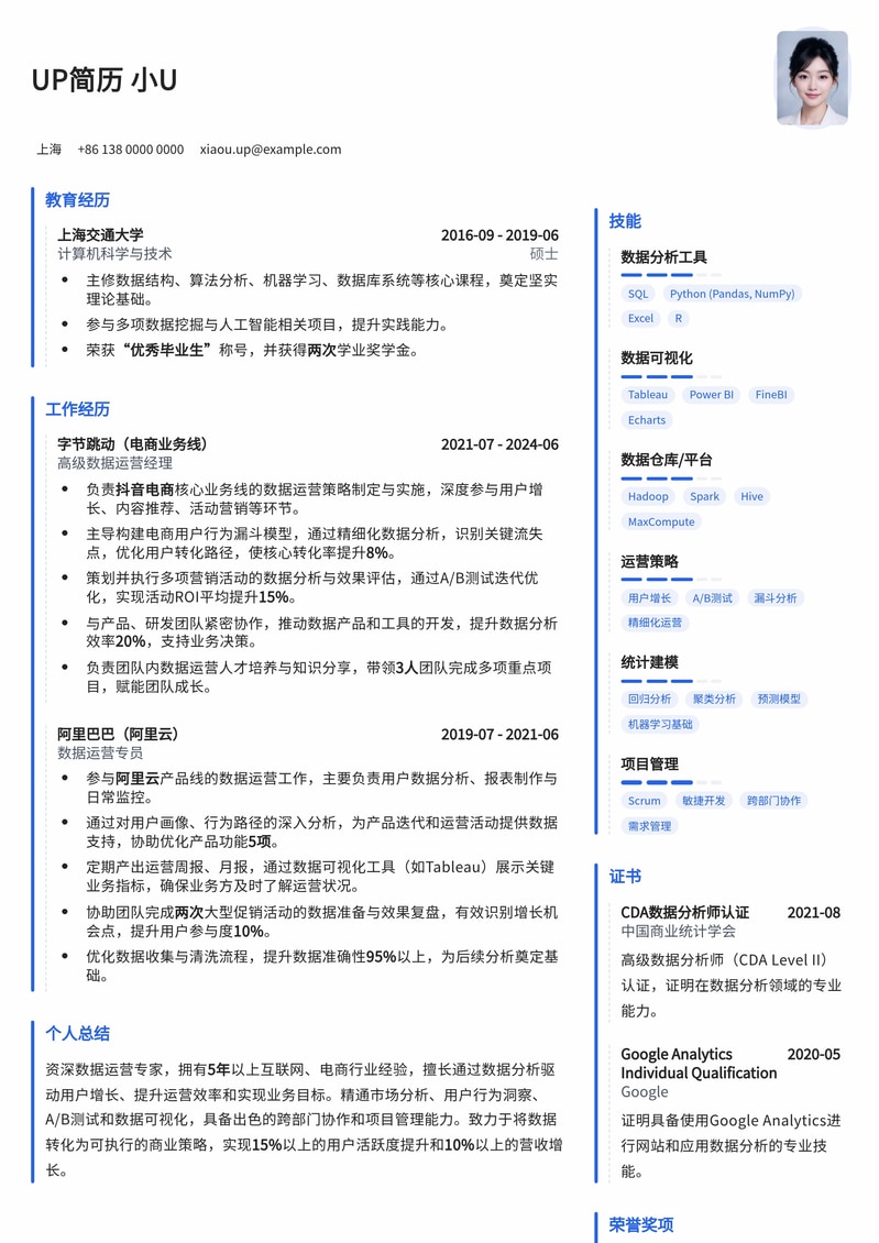
UP简历 小U
个人总结
资深数据运营专家,拥有<strong>5年</strong>以上互联网、电商行业经验,擅长通过数据分析驱动用户增长、提升运营效率和实现业务目标。精通市场分析、用户行为洞察、A/B测试和数据可视化,具备出色的跨部门协作和项目管理能力。致力于将数据转化为可执行的商业策略,实现<strong>15%</strong>以上的用户活跃度提升和<strong>10%</strong>以上的营收增长。
工作经历
高级数据运营经理
字节跳动(电商业务线)
- 负责抖音电商核心业务线的数据运营策略制定与实施,深度参与用户增长、内容推荐、活动营销等环节。
- 主导构建电商用户行为漏斗模型,通过精细化数据分析,识别关键流失点,优化用户转化路径,使核心转化率提升8%。
- 策划并执行多项营销活动的数据分析与效果评估,通过A/B测试迭代优化,实现活动ROI平均提升15%。
- 与产品、研发团队紧密协作,推动数据产品和工具的开发,提升数据分析效率20%,支持业务决策。
- 负责团队内数据运营人才培养与知识分享,带领3人团队完成多项重点项目,赋能团队成长。
数据运营专员
阿里巴巴(阿里云)
- 参与阿里云产品线的数据运营工作,主要负责用户数据分析、报表制作与日常监控。
- 通过对用户画像、行为路径的深入分析,为产品迭代和运营活动提供数据支持,协助优化产品功能5项。
- 定期产出运营周报、月报,通过数据可视化工具(如Tableau)展示关键业务指标,确保业务方及时了解运营状况。
- 协助团队完成两次大型促销活动的数据准备与效果复盘,有效识别增长机会点,提升用户参与度10%。
- 优化数据收集与清洗流程,提升数据准确性95%以上,为后续分析奠定基础。
教育背景
上海交通大学
硕士 · 计算机科学与技术
- 主修数据结构、算法分析、机器学习、数据库系统等核心课程,奠定坚实理论基础。
- 参与多项数据挖掘与人工智能相关项目,提升实践能力。
- 荣获“优秀毕业生”称号,并获得两次学业奖学金。
技能专长
数据分析工具
SQL · Python (Pandas, NumPy) · Excel · R
数据可视化
Tableau · Power BI · FineBI · Echarts
数据仓库/平台
Hadoop · Spark · Hive · MaxCompute
运营策略
用户增长 · A/B测试 · 漏斗分析 · 精细化运营
统计建模
回归分析 · 聚类分析 · 预测模型 · 机器学习基础
项目管理
Scrum · 敏捷开发 · 跨部门协作 · 需求管理
证书资质
CDA数据分析师认证
中国商业统计学会
高级数据分析师(CDA Level II)认证,证明在数据分析领域的专业能力。
Google Analytics Individual Qualification
证明具备使用Google Analytics进行网站和应用数据分析的专业技能。
获奖经历
优秀员工奖
字节跳动
表彰在数据运营策略创新和业务增长方面做出的突出贡献。
年度数据分析之星
阿里巴巴
因在用户行为分析和数据报告优化方面的卓越表现而获得。
开始使用精选数据运营简历模板:助您洞察数据,驱动增长模板
选择专业模板,AI智能填写,3分钟完成简历制作
